StateRAMP, a not-for-profit cybersecurity organization, found its web presence outpaced by its branding, scale, and clients’ demands.
I worked with their leaders and marketing team to create a scalable, client-focused website experience.
StateRAMP, a not-for-profit cybersecurity organization, found its web presence outpaced by its branding, scale, and clients’ demands.
I worked with their leaders and marketing team to create a scalable, client-focused website experience.
StateRAMP’s previous website was out of date and failed to meet with the scaling needs of a fast-paced business catering to members that ranged from startups to Fortune 100 companies. Clients expected a website was easy to navigate and full of valuable resources that would simplify their business needs. The internal StateRAMP team expected a website that was manageable from an administrative perspective, and conversion-focused from a sales perspective.
StateRAMP is a cybersecurity compliance framework designed specifically for cloud service providers. It provides a standardized set of security controls to ensure that cloud services meet the rigorous requirements of government agencies and other organizations that handle sensitive data.
While StateRAMP is a non-profit, it still relies on revenue to operate, which comes in the form of dues payed by cloud service providers (think Amazon Web Services or Google Cloud, for example). Since revenue is important, that means conversion is important.
Since many of StateRAMP’s members are pursuing government contracts, the ability to find information quickly can translate to a loss of real dollars for both them and the StateRAMP organization.
However, the original stateramp.org website was unclear, bulky, and complicated—thus providing a negative experience for members and impeding conversions of prospects into members.
Target Audience: Balancing the needs of both technical professionals (like cybersecurity experts) and non-technical audiences (like business executives) is crucial. StateRAMP’s website needs be informative and accessible to both groups.
Complexity of Content: Ensuring that the website reflects StateRAMP’s intricate business model and security controls while maintaining a user-friendly interface was demanding.
Brand Consistency: The previous site’s branding was inconsistent and visually lacking. Maintaining the professional, trustworthy image associated with cybersecurity compliance was crucial.
Ease of Use: Graphical elements on the old site were impossible to update globally due to the poor implementation of a CMS theme. It was imperative that a marketing team can edit the site with zero coding knowledge.
To address these challenges, we started by meeting with internal and external stakeholders to pinpoint what did not work on the original site. By partnering with a third-party marketing firm, our team was able to summarize the needs of StateRAMP’s cloud service provider members as well as government agencies.
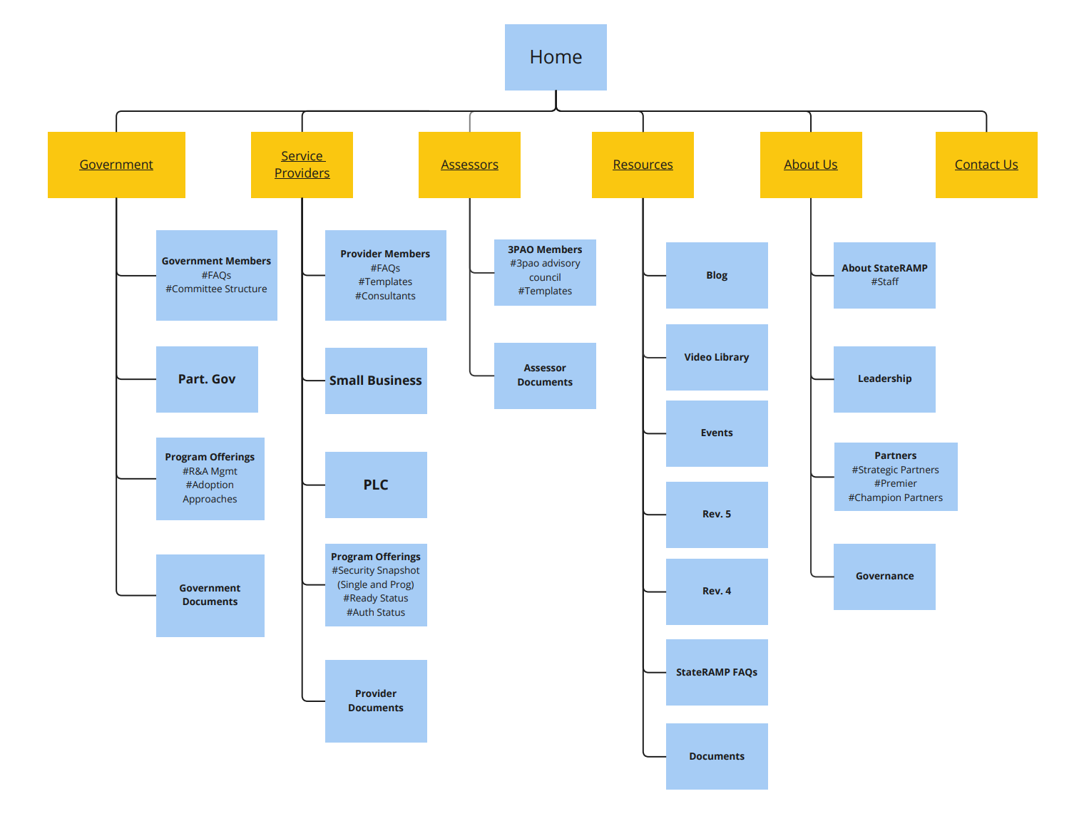
The next steps were to wireframe the new site layout, and begin planning content for each new page. Since the primary focus was creating a user-friendly experience for both technical and non-technical audiences, we consulted with StateRAMP’s internal experts as well as third-parties to create the best experience possible.

After wireframing was complete and I finished laying out the new site map, I began working on one of the most critical aspects of the site refresh: the new theme.
The StateRAMP marketing team could not overstate their need for autonomy and ease-of-use when managing the site. Their team was lean and fast-paced, meaning they did not have the resources to dig into HTML and CSS every time a branding change needed to be updated.
By unifying the site’s visuals in a WYSIWYG editor and building out global site variables, I was able to deliver a website that could scale and grow through branding changes, design adjustments, and shifting content needs for years to come.
The best part is that once the site’s theme was built, adding new content and converting existing pages to new styles took a few hours, whereas previously it would have taken days.
Click on the images below to see more of the finished product and comparisons.
Out with the old…

And in with the new:

The result of many hours of planning, meetings, and execution was a vibrant new website experience that set StateRAMP up for success.